| Name | Last modified | Size | Description | |
|---|---|---|---|---|
| Parent Directory | - | |||
| 15.png | 2017-05-03 15:15 | 3.5K | ||
| 406943.png | 2006-01-12 11:29 | 3.6K | ||
| ColorBlindTest.apk | 2016-01-26 15:38 | 201K | ||
| Merlin.apk | 2016-12-27 23:42 | 177K | ||
| MultiPlayerHourglass.apk | 2017-11-12 00:09 | 216K | ||
| Pro Arc - MANUALE USO 2007-1.pdf | 2008-08-06 15:11 | 1.5M | ||
| TCM.apk | 2021-03-28 20:34 | 2.6M | ||
| TTscoreboard.apk | 2019-12-07 01:04 | 158K | ||
| aix.tgz | 2025-02-06 18:06 | 1.4M | ||
| any.tgz | 2025-10-29 17:29 | 133K | ||
| arm64.tgz | 2025-11-02 13:53 | 1.2M | ||
| cgi.tgz | 2025-11-11 00:11 | 191K | ||
| chessclock.png | 2017-04-26 15:41 | 4.0K | ||
| comm7.png | 2022-08-07 09:11 | 53K | ||
| cygwin64_minimal.zip | 2022-06-17 15:19 | 10M | ||
| filesel.png | 2017-05-03 17:35 | 12K | ||
| greenwich.jpg | 2013-07-23 14:11 | 571K | ||
| hourglass.png | 2017-04-26 15:52 | 4.0K | ||
| hp.tgz | 2016-04-17 22:35 | 2.0M | ||
| install.bat | 2018-10-15 15:16 | 65 | ||
| liberi.htm | 2014-03-12 12:48 | 38K | ||
| liberi.jpg | 2010-09-09 16:29 | 727K | ||
| lnx.tgz | 2025-11-02 13:53 | 1.0M | ||
| lnx64k2.tgz | 2023-02-17 19:14 | 1.2M | ||
| lnx64k3.tgz | 2025-11-30 16:48 | 1.2M | ||
| lxsetup.bash | 2023-07-26 23:37 | 2.3K | ||
| mac.tgz | 2011-01-01 08:51 | 731K | ||
| mago.png | 2017-05-03 17:06 | 2.0K | ||
| mak | 2022-06-17 15:37 | 711 | ||
| mak.sh | 2021-06-17 18:31 | 1.1K | ||
| mic_oclock.png | 2017-04-25 21:43 | 4.4K | ||
| morse.png | 2017-05-03 14:43 | 1.6K | ||
| offline_installer.bash | 2022-08-09 13:50 | 3.7K | ||
| pa2.html | 2023-07-26 23:46 | 30K | ||
| pa2_main.jpg | 2012-04-29 17:55 | 70K | ||
| pm.ciclo_doc.png | 2019-11-27 18:26 | 16K | ||
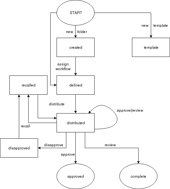
| pm.ciclo_fldr.png | 2019-11-27 18:30 | 27K | ||
| pm.html | 2023-12-14 13:05 | 93K | ||
| prompt.png | 2017-05-03 17:21 | 1.2K | ||
| psychowaves.png | 2017-05-03 14:53 | 42K | ||
| ree.html | 2019-05-17 11:21 | 2.8K | ||
| rxx+ssh.png | 2022-10-29 12:35 | 15K | ||
| rxx.png | 2021-05-19 17:16 | 6.2K | ||
| share_zone_Maserati.html | 2013-08-28 16:40 | 11K | ||
| snake.png | 2017-05-03 16:47 | 3.4K | ||
| speedy.apk | 2018-02-03 11:08 | 9.1M | ||
| speedy_stats.png | 2017-11-12 21:00 | 57K | ||
| sudoku.png | 2017-05-03 16:31 | 4.1K | ||
| sun.tgz | 2009-09-17 15:58 | 1.0M | ||
| timer.png | 2017-04-26 11:40 | 476 | ||
| utc.png | 2017-04-26 15:10 | 1.0K | ||
| utc_bin.png | 2017-04-26 15:21 | 1.0K | ||
| w32.tgz | 2021-05-20 13:15 | 1.1M | ||
| w64.tgz | 2025-11-30 16:48 | 1.0M | ||
| xbsm.png | 2017-04-24 16:15 | 1.1K | ||
| xmp3.png | 2017-04-24 13:15 | 6.6K | ||
| xms.png | 2017-05-03 15:35 | 4.2K | ||
| xrgb.png | 2017-04-26 16:24 | 8.1K | ||
| xrgb2.png | 2017-04-26 17:35 | 3.6K | ||
| xrgb2_climax.png | 2017-04-26 17:36 | 6.3K | ||